![]() |
Base class for objects that can be members of a PxCollection. More...
#include <PxBase.h>


Public Member Functions | |
| virtual void | release ()=0 |
| Releases the PxBase instance, please check documentation of release in derived class. More... | |
| virtual const char * | getConcreteTypeName () const =0 |
| Returns string name of dynamic type. More... | |
| template<class T > | |
| T * | is () |
| template<class T > | |
| const T * | is () const |
| PX_FORCE_INLINE PxType | getConcreteType () const |
| Returns concrete type of object. More... | |
| PX_FORCE_INLINE void | setBaseFlag (PxBaseFlag::Enum flag, bool value) |
| Set PxBaseFlag. More... | |
| PX_FORCE_INLINE void | setBaseFlags (PxBaseFlags inFlags) |
| Set PxBaseFlags. More... | |
| PX_FORCE_INLINE PxBaseFlags | getBaseFlags () const |
| Returns PxBaseFlags. More... | |
| virtual bool | isReleasable () const |
| Whether the object is subordinate. More... | |
Protected Member Functions | |
| PX_INLINE | PxBase (PxType concreteType, PxBaseFlags baseFlags) |
| Constructor setting concrete type and base flags. More... | |
| PX_INLINE | PxBase (PxBaseFlags baseFlags) |
| Deserialization constructor setting base flags. More... | |
| virtual | ~PxBase () |
| Destructor. More... | |
| virtual bool | isKindOf (const char *superClass) const |
| Returns whether a given type name matches with the type of this instance. More... | |
| template<class T > | |
| bool | typeMatch () const |
Protected Attributes | |
| PxType | mConcreteType |
| PxBaseFlags | mBaseFlags |
Friends | |
| void | getBinaryMetaData_PxBase (PxOutputStream &stream) |
Base class for objects that can be members of a PxCollection.
All PxBase sub-classes can be serialized.
|
inlineprotected |
Constructor setting concrete type and base flags.
|
inlineprotected |
Deserialization constructor setting base flags.
|
inlineprotectedvirtual |
Destructor.
|
inline |
|
inline |
Returns concrete type of object.
|
pure virtual |
Returns string name of dynamic type.
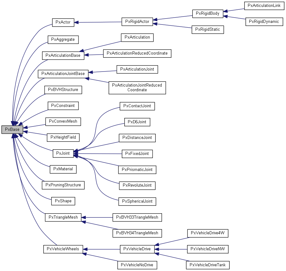
Implemented in PxVehicleWheels, PxShape, PxVehicleDrive, PxD6Joint, PxArticulationJoint, PxRigidDynamic, PxMaterial, PxRevoluteJoint, PxVehicleDrive4W, PxVehicleDriveTank, PxConstraint, PxHeightField, PxDistanceJoint, PxVehicleDriveNW, PxPrismaticJoint, PxAggregate, PxVehicleNoDrive, PxSphericalJoint, PxConvexMesh, PxContactJoint, PxFixedJoint, PxArticulationLink, PxBVHStructure, PxPruningStructure, PxArticulationJointReducedCoordinate, and PxRigidStatic.
|
inline |
|
inline |
|
inlineprotectedvirtual |
Returns whether a given type name matches with the type of this instance.
Reimplemented in PxVehicleWheels, PxRigidBody, PxShape, PxVehicleDrive, PxD6Joint, PxArticulationJoint, PxRigidDynamic, PxJoint, PxMaterial, PxRevoluteJoint, PxActor, PxBVH34TriangleMesh, PxBVH33TriangleMesh, PxTriangleMesh, PxConstraint, PxVehicleDriveTank, PxVehicleDrive4W, PxDistanceJoint, PxHeightField, PxRigidActor, PxPrismaticJoint, PxVehicleDriveNW, PxSphericalJoint, PxAggregate, PxVehicleNoDrive, PxConvexMesh, PxContactJoint, PxFixedJoint, PxArticulationJointBase, PxArticulationLink, PxBVHStructure, PxPruningStructure, PxArticulationJointReducedCoordinate, and PxRigidStatic.
Referenced by PxArticulationJointReducedCoordinate::isKindOf(), PxPruningStructure::isKindOf(), PxBVHStructure::isKindOf(), PxArticulationJointBase::isKindOf(), PxConvexMesh::isKindOf(), PxVehicleNoDrive::isKindOf(), PxAggregate::isKindOf(), PxVehicleDriveNW::isKindOf(), PxHeightField::isKindOf(), PxVehicleDrive4W::isKindOf(), PxVehicleDriveTank::isKindOf(), PxConstraint::isKindOf(), PxTriangleMesh::isKindOf(), PxActor::isKindOf(), PxMaterial::isKindOf(), PxJoint::isKindOf(), PxVehicleDrive::isKindOf(), PxShape::isKindOf(), and PxVehicleWheels::isKindOf().
|
inlinevirtual |
Whether the object is subordinate.
A class is subordinate, if it can only be instantiated in the context of another class.
References PxBaseFlag::eIS_RELEASABLE.
|
pure virtual |
Releases the PxBase instance, please check documentation of release in derived class.
Implemented in PxVehicleWheels, PxJoint, PxTriangleMesh, PxActor, PxShape, PxMaterial, PxArticulationReducedCoordinate, PxConvexMesh, PxConstraint, PxHeightField, PxAggregate, PxArticulation, PxRigidActor, PxArticulationLink, and PxPruningStructure.
|
inline |
Set PxBaseFlag.
| [in] | flag | The flag to be set |
| [in] | value | The flags new value |
|
inline |
|
inlineprotected |
References PxConcreteType::eUNDEFINED.
|
friend |
|
protected |
|
protected |